Ультразвуковий відлякувач комарів своїми руками можна виготовити самостійно, керуючись схемою. Необхідні мінімальні знання фізики, трохи часу і зусиль.
Принцип дії
Виробники відлякувачів стверджують, що прилади діють на комах, завдяки спеціальним звуковим частотам. Людське вухо їх не вловлює, а комар летить геть.
Цікаво!
Пристрій для відлякування комарів продукує звукові хвилі, подібно коливань польоту бабки, кажана або ж повторює звуки самця комара. Для людини особливу небезпеку становлять самки. Вони харчуються кров’ю, щоб дати життя новому потомству. Після запліднення жіночі особини намагаються уникати зустрічі з самцями, тому писк комара їх відлякує.
Відлякувачі комах своїми руками
Вирахувати, який ультразвук буде виробляти саморобний пристрій непросто, але, за словами користувачів, схема ультразвукового відлякувача комарів правильна і ефективна.
Приклад схеми
Виготовити апарат, що виробляє звук певної частоти під силу фізикам. Але користуючись їхніми кресленнями, зробити ефективний апарат вдасться протягом години.
Електронні схеми ультразвукового відлякувача показують ланцюжок, за якою повинні під’єднуватися складові пристрою.
Електронна схема ультразвукового відлякувача
На мікросхемі позначення означають наступне:
- R1-R5 – резистори постійного струму з потужністю 0,25 Вт;
- VD1 – діод для захисту приладу від замикання, неправильного підключення;
- BQ1 – випромінювач, який виробляє ультрачастотный звук;
- VT1-VT2 – біполярні транзистори;
- R6 – змінний резистор;
- С1-С2 – конденсатори;
- S1 – тумблер для вмикання, вимикання.
Всі складові креслення розташовуються на друкованій платі, знадобляться акумулятори або батареї, щоб використовувати для вулиці. Блок живлення з напругою до 12 Ст.
Фото вже зібраного пристрою
Регулювати частоту звуку можна з допомогою змінного резистора R6. Саморобний відлякувач використовують в приміщенні або на вулиці.
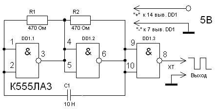
Можна застосовувати мікросхема К555ЛА3 з хорошими частотними характеристиками, низьким споживанням електричної енергії. У схемі всього 4 деталі.
Мікросхема К555ЛА3
Позначення аналогічні. Збирається на макетній платі. Сигнал виробляє конденсатор С1, якщо потрібно його змінити, регулюють за допомогою змінного резистора R6. Ультразвуковий відлякувач робиться за кілька годин при мінімальних знаннях фізики.
На замітку!
Недолік саморобних приладів полягає в мінімальному радіусі дії, вузькому діапазоні виробляються частот.
Якщо у когось виникає інтерес, спрацює чи ні, можна витратити кілька годин свого вільного часу, виготовити ультразвуковий відлякувач. Але, набагато простіше придбати вже готовий прилад за доступною ціною з аналогічним, а то й ще кращим дією.
